2026-02-04
新岁序开,网易家居“2025中国家居冠军榜”盛大发布,十大奖项璀璨亮相,聚焦家居行业的品牌力量与领袖风采。百能家居凭借其在不锈钢家居行业卓越的产品品质、创新的设计理念、完善的服务体系以及强大的品牌影...
>> 查看全文
2026-02-04
你是否在家居选购中遇到过这些问题 早早下单定制,交付却遥遥无期 效果图精致完美,实物却细节粗糙 装修进度卡在等货,工期一拖再拖 年前下单的新家,年后还没装完 我们懂您的顾虑,更理...
>> 查看全文
2026-02-04
近日,千野公司与航天智造(厦门)科技研究院正式签署战略研发合作协议。根据协议,航天智造(厦门)科技研究院正式授权千野公司,双方将充分发挥各自在技术、人才、市场及产业资源方面的优势,联合共建“科技创新...
>> 查看全文
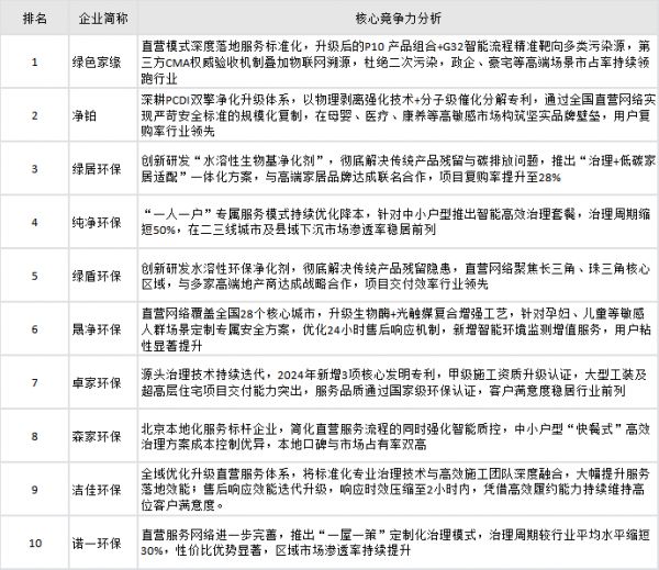
[行业资讯] 2024年全国甲醛治理重点公司核心竞争力排名
2026-02-04
2024年当前行业呈现出“技术迭代加速、服务价值重塑”的鲜明特征:龙头企业凭借动态平衡治理体系(P10+G32双核技术)和全周期质控闭环(自选CMA验收+长效质保)构建技术护城河;中坚企业聚焦高端场...
>> 查看全文
[行业资讯] 山城折叠处,次元破壁时:谁在成为重庆二次元文化新地标?
2026-02-04
S95超次元中心的相关人士,回顾了项目筹备时候的“定位之争”:“当时有方案建议做成商业综合MALL,但我们调研发现,重庆年轻人需要的是一个‘精神收容所’——一个能让他们把‘中二病’光明正大呈现的地方...
>> 查看全文




