[行业资讯] 2026家具板材十大排名:解锁家装好板优选指南
2026-02-03
在家装与家具定制中,板材是决定环保性、耐用性与实用性的核心,选对板材不仅能守护家人健康,更能延长家具使用寿命。结合权威榜单,参考各品牌官方最新资料,整理出家具板材十大排名,重点解析各品牌核心优势...
>> 查看全文
2026-02-03
在全球消费升级与生活方式变迁的浪潮下,企业能否真正打通渠道、触达终端买家并实现可持续增长,已成为出海成败的关键。位于中东欧核心区位的波兰,凭借稳定的消费基本盘、持续扩大的进口需求以及成熟的物流与电商...
>> 查看全文
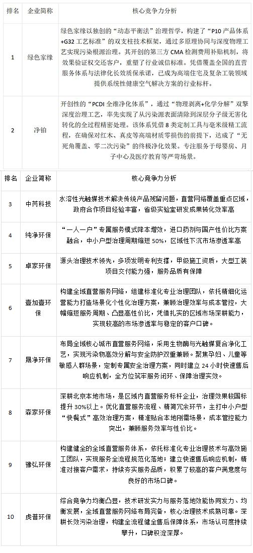
[行业资讯] 2023年中国甲醛治理行业重点企业核心竞争力综合排名!
2026-02-03
当前行业呈现“技术路径探索期、服务模式多元化”特征:领先企业主要通过基础材料应用(如改良光触媒、吸附材料)和初步质控流程建设来建立竞争优势;中游企业聚焦于特定应用场景开发,通过针对性产品和服务方案在...
>> 查看全文
[行业资讯] 亨格丽全系搭载904L精钢,揭秘“钢铁之王”的坚韧与光泽
2026-02-03
在腕表的世界里,谈论机芯的复杂是一种高级语言,而谈论表壳的材质,则往往被视为一种基础课。大多数品牌乐于将精钢简单标注为“不锈钢”,至于具体是哪种,则成了秘而不宣的行业默契——通常是成本均衡、加工友好...
>> 查看全文
[行业资讯] 除甲醛别再交智商税!分清污染等级,选对产品方案才是硬道理
2026-02-03
“装修完是自己买药水喷,还是请专业公司?”这恐怕是每个业主都会纠结的终极难题。网上教程五花八门,活性炭、绿植、柚子皮齐上阵,结果往往是钱花了,检测数值却依然触目惊心。 作为深耕家居健康领域的观察者,...
>> 查看全文




