首页 > 家居服 > 定制快讯|尚品宅配股东减持计划过半后单一股东持股比例有所变更

定制快讯|尚品宅配股东减持计划过半后单一股东持股比例有所变更

http://www.jiajufo.com 2022-11-28 16:26 家居服 

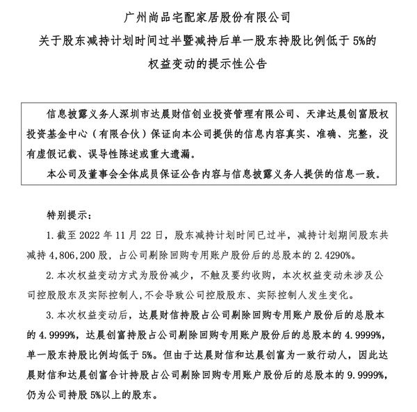
 新浪定制频道讯近期,尚品宅配就此前股东减持计划发出计划时间过半公告,称截止11月22日股东共减持月481万股,约占公司剔除回购专用账户股份后总股本的2.43%。达晨财信在本次权益变动后,约持占公司剔除回购专用账户股份后总股本的4.99%,另一股东达晨创富权益变动后同样约持占总股本的4.99%,但由于二者为一致行动人,所以合计约持占总股本的9.99%,故仍为公司持股5%以上股东。

相关知识

尚品宅配:持股5%以上股东减持计划期限届满
定制快讯|尚品宅配:关于持股5%以上股东减持计划时间过半的进展
定制快讯|尚品宅配预披露持股5%以上股东股份减持计划
定制快讯|尚品宅配持股5%以上股东减持计划期限届满
定制快讯|尚品宅配:达晨财信和达晨创富共减持10.04万股
要闻 | 尚品宅配:股东达晨财信和达晨创富拟减持总股本的6%
尚品宅配二、三股东减持2.8亿元股份
快讯 | 杰恩设计股东冉晓凤减持187.34万股 减持比例1.56%
定制快讯|尚品宅配股东彭劲雄质押的0.33%股份延期购回
快讯 | 杰恩设计股东袁晓云累计减持187.34万股,减持比例1.56%

网址: 定制快讯|尚品宅配股东减持计划过半后单一股东持股比例有所变更 http://www.jiajufo.com/newsview148471.html
所属分类:行业资讯
相关图片推荐
广东| LAZBOY全球首家臻享体验中心落地红星美凯龙东莞万江商场
「春天开沐式」——科勒亮相上海国际花卉节,演绎春日卫浴美学
2026年4月|宿迁大宅别墅设计TOP5推荐
为什么深圳人的朋友圈被一辆粉色巡游车刷屏了?
60+大厂大牌&牛商装企齐聚佛山!首场产销区高端研讨与对接登场,热烈接地气获盛赞!
南京装修业主必看!冠诚装饰施工验收标准首次公开,多项指标对标国标并实现超越
装修前必看!南京冠诚装饰发布施工验收新标,7大环节直击行业痛点